使用须知

当前位置: 首页 > 头部导航链接 > 场馆管理

古天乐代言太阳集团体育场地使用收费标准

发布日期:2024-12-23    作者:武奇华     浏览次数:

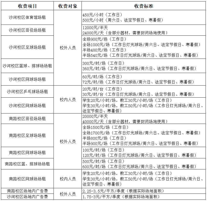
古天乐代言太阳集团体育场地使用收费标准
收费项目 收费对象 收费标准
沙河校区体育馆场租 校外人员 450元/小时(工作日)
    500元/小时(周六日、法定节假日、寒暑假)
沙河校区田径场场租 12000元/半天,24000元/天(含部分器材,需要封闭场地使用)
沙河校区足球场场租 全场900元/场(工作日)
    全场1000元/场(工作日灯光球场/周六日、法定节假日、寒暑假)
    半场480元/场(工作日)
    半场540元/场(工作日灯光球场/周六日、法定节假日、寒暑假)
沙河校区篮球、排球场场租 300元/时(工作日)
    360元/时(工作日灯光球场/周六日、法定节假日、寒暑假)
沙河校区网球场场租 60元/时(工作日)
    72元/时(工作日灯光球场/周六日、法定节假日、寒暑假)
沙河校区网球场场租 校内人员 员工20元/小时/场,教工30元/小时/场(工作日)
    员工30元/小时/场,教工50元/小时/场(工作日灯光球场/周六日、法定节假日、寒暑假)
南路校区田径场场租 校外人员 20000元/半天
    40000元/天(含部分器材,需要封闭场地使用)
南路校区足球场场租 全场1500元/场(工作日)
    全场1700元/场(工作日灯光球场/周六日、法定节假日、寒暑假)
    半场800元/场(工作日)
    半场900元/场(工作日灯光球场/周六日、法定节假日、寒暑假)
南路校区网球场场租 100元/时(工作日)
    120元/时(工作日灯光球场/周六日、法定节假日、寒暑假)
南路校区蓝、排球场场租 500元/时(工作日)
    600元/时(工作日灯光球场/周六日、法定节假日、寒暑假)
南路校区网球场场租 校内人员 员工20元/小时/场,教工30元/小时/场(工作日)
    员工30元/小时/场,教工50元/小时/场(工作日灯光球场/周六日、法定节假日、寒暑假)
南路校区场地内广告费 校外人员 2.25-3.5元/平方/季度(根据实际场地面积)
沙河校区场地内广告费 1.75-3元/平方/季度(根据实际场地面积)










友情链接

版权所有   太阳成集团tyc122cc-古天乐代言太阳集团

地址:北京市昌平区沙河高教园区  邮编:102206   联系电话:010-61776191   体育相关咨询:daxuetiyu@cufe.edu.cn   

中财体悟中财体悟
健康加油站健康加油站